Struktur Organisasi

Struktur Organisasi

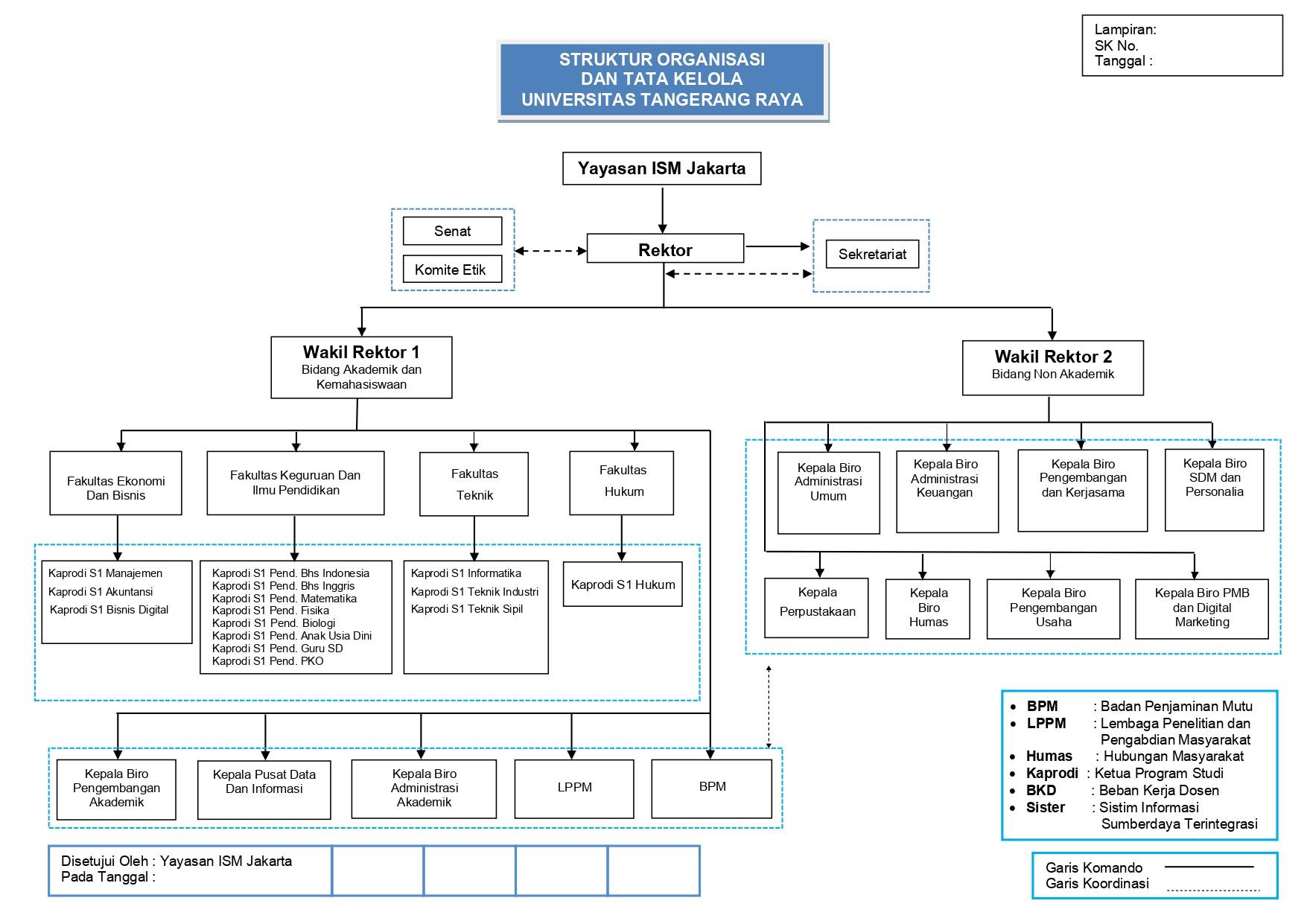
Struktur organisasi Universitas Tangerang Raya (UNTARA) tahun 2024 dirancang untuk mendukung tata kelola perguruan tinggi yang efektif, efisien, dan akuntabel. Dokumen ini mencerminkan pembagian fungsi dan koordinasi antar unit kerja guna menjamin terselenggaranya tridharma perguruan tinggi secara terpadu.

Pada puncak struktur organisasi terdapat Rektor sebagai pemimpin tertinggi universitas yang bertanggung jawab atas seluruh kegiatan akademik dan non-akademik. Rektor dibantu oleh Wakil Rektor 1, yang membawahi bidang akademik dan kemahasiswaan, serta Wakil Rektor 2, yang mengelola aspek non-akademik. Kedua wakil rektor ini memiliki hubungan koordinatif dengan berbagai unit administratif dan akademik.

Senat universitas berperan sebagai badan normatif yang menetapkan kebijakan akademik strategis, sedangkan Komite Etik memiliki fungsi pengawasan terhadap kepatuhan etika akademik dan administratif. Unit-unit pendukung strategis seperti Badan Penjaminan Mutu (BPM) dan Lembaga Penelitian dan Pengabdian Masyarakat (LPPM) juga berada langsung di bawah pengawasan pimpinan universitas, menegaskan pentingnya jaminan mutu dan kontribusi keilmuan kepada masyarakat.

Struktur birokrasi administrasi UNTARA terbagi dalam beberapa biro utama:

  • Biro Administrasi Akademik,

  • Biro Administrasi Keuangan,

  • Biro Administrasi Umum,

  • Biro SDM dan Personalia,

  • Biro Pengembangan Akademik,

  • Biro Pengembangan Usaha,

  • Biro Pengembangan dan Kerjasama, serta

  • Biro Penerimaan Mahasiswa Baru (PMB) dan Digital Marketing.

Selain itu, terdapat unit layanan strategis seperti Kepala Perpustakaan dan Kepala Pusat Data dan Informasi yang menunjang ketersediaan dan pemanfaatan data serta sumber informasi universitas secara menyeluruh.

Dari sisi akademik, UNTARA memiliki empat fakultas utama yang membawahi sejumlah program studi:

  1. Fakultas Teknik dengan program studi S1 Teknologi Informasi, Teknik Industri, dan Teknik Sipil.

  2. Fakultas Keguruan dan Ilmu Pendidikan dengan sejumlah program studi S1 pendidikan, antara lain Pendidikan Bahasa & Sastra Indonesia, Bahasa Inggris, Matematika, Fisika, Biologi, Anak Usia Dini, Guru Sekolah Dasar, dan Pendidikan Jasmani (PKO).

  3. Fakultas Ekonom dan Bisnis yang membawahi program studi S1 Manajemen, Akuntansi, dan Bisnis Digital.

  4. Fakultas Hukum dengan program studi S1 Hukum.

Setiap program studi dikelola oleh Ketua Program Studi (Kaprodi) masing-masing yang bertanggung jawab atas implementasi kurikulum, pengelolaan kegiatan akademik, dan pembinaan dosen di lingkungan prodi.

Dokumen struktur ini dilampirkan sebagai bagian dari keputusan formal (SK) dan disetujui oleh Yayasan ISM Jakarta sebagai badan penyelenggara. Struktur organisasi UNTARA menegaskan adanya garis komando yang bersifat hierarkis dan garis koordinasi yang mendukung kerja sama antarunit secara horizontal, mencerminkan prinsip tata kelola yang modern dan responsif terhadap dinamika pendidikan tinggi di Indonesia.

Promo
Promotion